



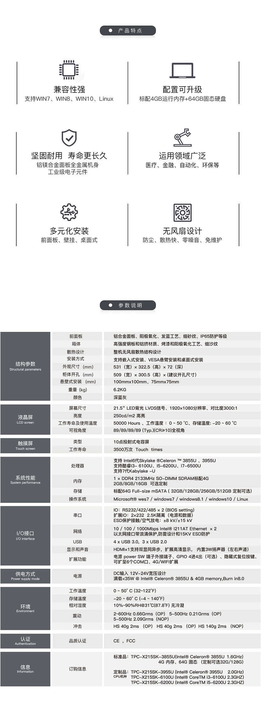
全平面10點電容觸摸工業平板電腦
鎂鋁合金面框、鋁擠散熱、SECC箱體,前面板符合IP65防水等級
嵌入式和VESA壁掛式安裝方式
支持POWER SW端子外引、內置揚聲器
支持上電開機、支持帶電喚醒開機(長按觸摸屏3秒)、支持定時開機
DC12V-24V寬壓電源輸入,帶反接保護
可擴展WIFI/4G無線通訊
21.5”LED TFT、1920*1080高分辨率,投射電容式觸摸屏
板載支持 Intel6代Skylake Celeron 3855U 、3955U、酷睿I3-6100U、I5-6200U、I7-6500U,支持7代Kabylake -U
板載Intel I211AT Ethernet × 2 以太網接口、帶浪涌保護,防雷設計和15KV ESD防護,帶浪涌保護,防雷設計和15KV ESD防護
COM1、TTL支持RS232/422/485(通過BIOS設定), 擴展串口COM3、COM4 RS232 支持2.5K完全隔離(電源和數據) ESD保護接觸/空氣放電:±8 kV/±15 kV,可擴展至6個COM口
接口: HDMI/2GLAN/7USB/4COM/GPIO
CPU導熱塊采用專利壁虎吸盤式設計,保障主板長期高溫運行,CPU不變形、無重力、無應力影響。優于鋁擠+散熱塊一體設計模式,做到真正的穩定
支持Microsoft wes7 / windows7 / windows8.1 / windows10 / Linux


熱門標簽:
在線客服 : 客服電話: 400-0808-114 / 025-83700361 電子郵箱: 1272423808@qq.com
公司地址:南京市江寧區清水亭西路2號B區5棟科創時代203室
金陵優點專注于工業平板電腦,工業顯示器,工業計算機,工控機,安卓平板電腦的研發、生產、銷售。工業主板部分,作為長三角銷售規模比較大的X86平臺主板供應商,我們服務了上百家領先企業。 XML地圖